您需要

1位 2位 3位
保险客服为您解答【多家对比更放心】

北京人寿大黄蜂12号焕新版少儿重疾险怎么样?有什么优势?

来源:保险海整理 浏览量:0 发布时间:2024-09-26 15:01  
导读:北京人寿大黄蜂12号焕新版少儿重疾险是一款专为0至17周岁的儿童设计重大疾病保障产品。这款产品保障期间灵活,缴费方式多样,覆盖高发轻中重疾共计198种疾病,确保孩子在面临重大疾病时能够得到充分的经济支持。那么,北京人寿大黄蜂12号焕新版少儿重疾险怎么样?有什么优势?

北京人寿大黄蜂12号焕新版少儿重疾险怎么样?

北京人寿大黄蜂12号焕新版少儿重疾险怎么样?有什么优势?

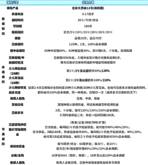
  【投保规则】

  投保年龄:0-17周岁

  保障期间:保30年、保至70周岁、保终身

  缴费方式:趸交、5/10/15/20/30/35年交

  等待期:180天

  保额限制:最低10万,最高70万

  【保障内容】

  如图所示:

北京人寿大黄蜂12号焕新版少儿重疾险怎么样?有什么优势?

北京人寿大黄蜂12号焕新版少儿重疾险有什么优势?

  1、投保0捆绑自由选,基础责任保198种疾病

  北京人寿大黄蜂12号焕新版少儿重疾险提供了3种保障期间和7种缴费方式灵活选择。

  基础责任覆盖了包括重疾、中症、轻症、少儿特疾、少儿罕见病、癌症等198种的高发疾病。

  同时,还有五大可选责任可自由附加,按需升级保障。

  2、少儿特疾扩展器官移植保障,最高赔4次、单个疾病最高赔6倍

  北京人寿大黄蜂12号焕新版少儿重疾险新增的少儿特定疾病器官移植保险金责任。

  对于18周岁前的骨髓移植治疗、干细胞移植治疗或器官移植治疗,可额外赔80%基本保额

  少儿特疾和罕见病累计最高能赔4次,还特别增加了第二年的保额。

  每个都增加了10%的比例,比之前的保额更高了,最高一次能赔到6倍保额。

  3、“恶性肿瘤-重度”赔付不限次,享叠加赔、更多赔

  北京人寿大黄蜂12号焕新版少儿重疾险的可选癌症保障延续了癌症津贴无限次赔付的优势。

  前三次分别赔付40%/40%/20%基本保额,此后每间隔3年,被保险人仍处于恶性肿瘤状态,给付50%基本保额。

  次数不限,在此基础上还可以叠加赔付。

  4、投保灵活,选择方式更多样

  北京人寿大黄蜂12号焕新版少儿重疾险提供了三种灵活的选择:30年、至70岁以及终身保障。

  家长可以根据孩子的实际情况和家庭经济状况,选择最适合的保障期限。

  同时,这款产品提供多种缴费方式供家长选择,包括趸交、5年、10年、15年、20年、30年以及35年等。

  以满足不同家庭的经济需求和规划。

北京人寿大黄蜂12号焕新版少儿重疾险怎么买?

  1、官方网站购买

  您可以通过北京人寿的官方网站在线购买大黄蜂12号焕新版少儿重疾险。

  通常,官网上会有详细的投保流程指导,包括产品介绍、保障内容、保费计算等。

  只需按照提示填写相关信息,完成支付即可成功投保。

  2、服务网点购买

  如果您更倾向于面对面的服务,可以前往北京人寿的服务网点进行咨询并购买保险

  记得带上必要的证件如身份证等,以便工作人员为您办理投保手续。

  3、保险代理人

  如果您对保险产品不太了解,或者需要更专业的建议,可以联系北京人寿的保险代理人进行咨询。

  他们会根据您的需求和预算,为您推荐合适的保险产品,并协助您完成投保流程。

版权声明:凡本网站注明“来源:保险海整理”的文章,版权均属保险海所有,如需转载,请按照相关规定获得授权。未经授权,禁止转载、摘编,如有违反,追究法律责任;资讯内容中如有提及保险产品信息仅供参考,具体请以保险公司官方正式条款为准;如有涉及信息准确性偏差,请联系保险海官方客服。
车险-车险报价-车险投保-保险海

少儿险

Insurance
高级保险顾问帮您量身定制方案

您需要

1位 2位 3位
保险客服为您解答【多家对比更放心】

Copyright ©2017-2026 保险海 版权所有

网站备案号: 闽ICP备16037912号 闽公安网备35020302001939号

保险海是一个网上买保险网站,推荐合适保险代理人、提供在线保险咨询服务。网站地图

买保险,保险咨询,欢迎拨打免费保险客服热线

0592-3119715