您需要

1位 2位 3位
保险客服为您解答【多家对比更放心】

2022大家养多多2号养老年金险怎么样?收益如何?附案例

来源:保险海整理 浏览量:0 发布时间:2022-04-13 14:18  
导读:2022大家养多多2号养老年金险是大家人寿近日重磅回归的一款年仅保障产品。这款产品投保范围宽泛,保证领取20年,0条健康告知,保障养老年金、身故金责任,对接养老社区,享有加保、减额交清、保单贷款等权益保障。那么,2022大家养多多2号养老年金险怎么样?收益如何?附案例。

2022大家养多多2号养老年金险怎么样?

2022大家养多多2号养老年金险怎么样?收益如何?附案例

  1、重磅回归

  近日,大家人寿重磅回归了一款养老年金险——养多多2号。

  这是一款保证领取的养老年金险,开始领取后能够保证至少获得20的年金领取,在目前的产品中比较有优势。

  2、投保宽泛

  2022大家养多多2号养老年金险最高支持64周岁投保,且属于1-6类职业的人群均可投保,投保不需要进行健康告知

  3、权益灵活‍

  这款产品支持加减保、减额交清保单贷款,而且一直到85岁都有现金价值,可为保单投入或取用资金提供一定的灵活度。

  此外,产品还支持累计生息,到期未领取的年金可在保险公司增值生息。

  4、养老社区

  大家养老所有长期年金险产品,都是可以对接养老社区的。

  这也满足了不同年龄段的老人需求,提供从独立生活、协助生活到专业护理一站式高品质养老服务。

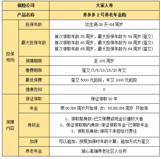
2022大家养多多2号养老年金险投保须知

  投保年龄:出生满28天-64周岁

  保障期间:终身

  缴费期间:趸交、3/5/10/15/20年交

  最低起投:趸交5000元,年交1000元

2022大家养多多2号养老年金险保障内容是什么?

  如同所示:

2022大家养多多2号养老年金险怎么样?收益如何?附案例

2022大家养多多2号养老年金险收益如何?

  以30岁男,年交保费10万元,交10年,60岁开始按年领取为例:

2022大家养多多2号养老年金险怎么样?收益如何?附案例

  可以看到,大家养多多2号每年交10万交10年,60岁后每年可领取14万元,由于保证领取20年,最少也能取得286万元的保险金,还是很不错的。

  注:以上为案例演示,具体合同条款为准。

版权声明:凡本网站注明“来源:保险海整理”的文章,版权均属保险海所有,如需转载,请按照相关规定获得授权。未经授权,禁止转载、摘编,如有违反,追究法律责任;资讯内容中如有提及保险产品信息仅供参考,具体请以保险公司官方正式条款为准;如有涉及信息准确性偏差,请联系保险海官方客服。
车险-车险报价-车险投保-保险海

理财险

Insurance
高级保险顾问帮您量身定制方案

您需要

1位 2位 3位
保险客服为您解答【多家对比更放心】

Copyright ©2017-2026 保险海 版权所有

网站备案号: 闽ICP备16037912号 闽公安网备35020302001939号

保险海是一个网上买保险网站,推荐合适保险代理人、提供在线保险咨询服务。网站地图

买保险,保险咨询,欢迎拨打免费保险客服热线

0592-3119715